幼稚还是无奈邱彪用错误对抗黑哨遭罚,CBA双重标准寒了谁的心
- 发布于:2026-01-06 10:34:00
- 来源:咪咕体育直播
2026年1月4日的CBA赛场,本应是球员竞技风采的展示台,却因一连串荒诞剧情沦为争议焦点。山东高速对阵南京同曦的比赛中,核心外援克里斯进球后一次常规挥臂示意,被裁判果断吹罚第二次技术犯规驱逐离场;素来儒雅的主帅邱彪怒而摔西装抗议,最终难逃停赛2场、罚款6万元的重罚,球队翻译更是情绪崩溃当众自扇耳光。一场荡气回肠的13分逆转胜利,终究被裁判争议与罚单阴影笼罩,留给球迷无尽追问:邱彪的冲动是幼稚妄为,还是忍无可忍的无奈反抗?CBA只罚教练不究裁判的双重标准,又寒了谁的心?

邱彪的爆发,绝非一时意气用事。作为联赛中以沉稳著称的少帅,他此次怒摔外套的极端举动,更像是长期压抑后的情绪总爆发。比赛第三节的争议判罚堪称导火索:克里斯首节因与对手轻微摩擦、抱怨声音较大就吃到技术犯规,第三节完成关键上篮后,仅是背对对手挥臂示意防守犯规,便被裁判直接吹罚第二T驱逐。篮球评论员苏群直言,这样的动作在NBA大概率仅为口头警告,连续吹罚两T过于严苛;媒体人赵探长也公开质疑判罚尺度的合理性。当核心外援在毫无挑衅意味的情况下被驱逐,球队瞬间陷入无核攻坚的困境,邱彪的愤怒与焦虑不难理解。从冲向技术台据理力争到怒摔西装,他的每一个动作都充满了对判罚不公的控诉,这种情绪背后,是教练对球队命运的责任感,也是对联赛公平性的失望。

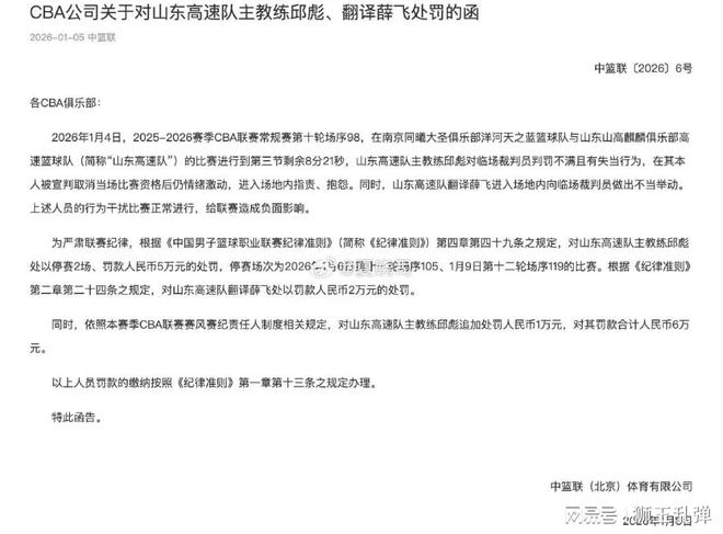
但理解不等于纵容,情绪宣泄终究不能突破规则底线。根据CBA联赛纪律准则,教练员对裁判员有指责、扰乱赛场秩序的行为,必然要承担相应后果。此前辽宁队主教练杨鸣因与技术代表争执便遭罚款停赛,邱彪“摔西装+冲场指责”的行为性质更为严重,6万元罚款与2场停赛的处罚,从规则层面来看并无不妥。事实上,联赛早已设立赛后申诉机制,广东队主教练杜锋就曾成功申诉技术犯规,证明合规渠道并非形同虚设。邱彪选择用最激烈的方式对抗争议判罚,本质上是用一种错误去纠正另一种可能存在的错误,既让球队在关键比赛中陷入“无帅指挥”的绝境,也给自己招致重罚,从结果来看确实不够理智,甚至带有几分“幼稚”。

真正让球迷感到寒心的,是CBA联赛看似公正下的双重标准。当邱彪的违规行为迅速得到明确处罚时,引发这一切的争议判罚却只得到“可吹可不吹”的模糊回应。联赛可以严格执行对教练、球员的纪律处罚,却对裁判的执裁尺度不一、关键判罚存疑等问题视而不见,这种“只惩参与者,不究裁决者”的态度,显然难以服众。本赛季以来,裁判争议频发,从关键比赛的错漏判到判罚尺度的飘忽不定,联赛虽有裁判报告公示,却鲜少看到裁判因严重误判承担责任。更令人费解的是,同样是情绪表达,辽宁队球员张镇麟曾在扣篮后大肆咆哮辱骂对手未遭处罚,而克里斯的常规庆祝动作却被重罚离场,这种差异化执法只会加剧教练与球员的不满。
篮球赛场的魅力,在于竞技的纯粹与公平的底色。山东队球员在连失主帅与核心的绝境下,凭借高诗岩的准三双表现和珀塞尔的强势发挥完成逆转,用铁血斗志诠释了篮球精神的真谛。但球员的拼搏终究难以掩盖联赛管理的短板,当裁判成为比赛的焦点,当教练需要用违规方式才能换取对公平的关注,联赛的发展便已偏离正轨。如今篮协已引入AI辅助申诉机制,旨在提升判罚的客观性与透明度,更应让这一机制发挥实效,让争议判罚得到及时纠错,让裁判的执裁受到有效监督。

邱彪的重罚理应成为警示,提醒所有参与者敬畏规则、理性维权;但联赛更该以此为契机,反思裁判管理的漏洞与双重标准的危害。中国篮球不能重蹈中国足球的覆辙,唯有让规则面前人人平等,让公平成为赛场的主旋律,才能留住球迷的信任,让联赛在健康的轨道上发展。否则,再多的球员拼搏、再精彩的逆转,也终将被争议判罚与双重标准所消磨。
(图片均来自网络图库,如有侵权请联系删除)
相关资讯
- CBA | 朱芳雨赌对了!CBA“暴力双锋线”驰援杜锋,广东队总决赛稳了!
- CBA | 久候终至!广州官方:郭艾伦将在1月23日对阵南京的比赛中复出
- CBA | 郭士强感到压力山大!
- CBA | CBA大黑马,签约2米12内线悍将!北京队、广东队争冠拦路虎来了
- CBA | 球迷的呐喊,商家的算盘!武汉盛帆女篮炼成WCBA“生意精”
- CBA | CBA战报:江苏加时106101山东,庞峥麟26+8+13
- CBA | 赵继伟:两个月的时间太长了,感谢球迷的等待和球队的支持
- CBA | 常规赛赛事预告客场挑战浙江广厦浙江客场双战收官战!
- CBA | CBA积分榜最新排名!上海狂胜广东冲上第2:辽宁第11山西第14
- CBA | 对标国际规则CBA联赛力推“判罚解析”不护短
最新资讯
- 意甲 | 国米六球大胜比萨六分差强势领跑意甲
- 西甲 | 后悔了吗本能成球队名宿,却坚持要转会,如今被告知即将离队!
- 西甲 | 凌晨4点皇马出战:赢球将暂时登顶3巨头合体姆巴佩冲20球
- 英超 | 切尔西旧将萨顿:罗塞尼尔是富有创新精神的年轻教练
- 英超 | 合同仅剩半年!曝利物浦队副冬窗离队热刺已正式报价
- CBA | 朱芳雨赌对了!CBA“暴力双锋线”驰援杜锋,广东队总决赛稳了!
- 英超 | 西尔韦斯特:利物浦下滑、切尔西不稳定,曼联有机会打进前四
- 西甲 | 西甲官微发文:安东尼奥与李昊,西甲与中国U23独特情缘
- 英超 | 赫斯基:当今辱骂球员一定程度被默许了,我们不应容忍此行为
- 体育战报 | 短板变利刃逆转前法网冠军首进32强,王欣瑜赛后公布成绩稳定秘密
